惠州富力湾实现海居梦想售楼处电话→(TOP.1)招商部楼盘百科-惠州富力湾实现海居梦想售楼中心欢迎您-评测
扫描到手机,新闻随时看
扫一扫,用手机看文章
更加方便分享给朋友
惠州富力湾实现海居梦想
售楼处电话400-186-1314转6000【售楼中心】
24小时热线◆温馨提示:看房需提前预约
售楼处电话400-186-1314转6000【售楼中心】
〢尊享售楼处🍂销售专业讲解〢
◆在售房源户型价格详询售楼处〢一对一热情服务

惠州富力湾
惠州富力湾,位于稔山滨海新城,为国家4A级旅游度假区巽寮湾门户。项目规划总占地约2000亩,建面约200万m²,目前规划分5期开发,项目容积率仅约为1.5,绿化率达到了50%,是大湾区唯一的以别墅产品为主导的滨海旗舰大盘。
惠州富力湾位于高铁首站,深耕滨海新城6年,海居配套逐步成熟,为6000业主实现海居梦想,成为独具居住和投资价值的滨海物业。
区域交通
3大高速环绕
打造2小时旅游度假圈
惠州富力湾距深圳 100 公里,距广州 160 公里,距香港仅 50 海里。巽寮国际湾区被深汕高速、沿海高速和广惠高速三大高速立体环绕互通,交通便达性高,2 小时即可抵达深圳、广州、东莞等一线城市。
惠州富力湾是离三个高速出口最近的项目,抢占了整体区域的交通优势。
高铁通达
带动区域经济腾飞
厦深(厦门到深圳)高铁途径珠三角重点城市,直通惠东站。惠州富力湾成为离高铁站最近的项目,仅需10分钟车程,深圳北站到惠东站仅需35分钟;
广汕高铁(广东到汕尾)从新塘站向东经惠州到达汕尾。惠东南站(建设中)距离本项目仅需要20分钟左右,建成后将很大程度增加珠三角地区访客。
惠州机场
让项目跻身国际视野
2015年2月5日惠州机场已正式通航,目前已开通全国20条定期航线。据称惠州机场将作为广东省内仅次于广州、深圳的第3大机场建设,这座机场未来有望成为又一座千万人次级别的“巨无霸”机场。
惠州富力湾距离惠州机场仅30分钟车程,极大程度上提升项目的便达性。未来必将承接大批量全国游客,真正让富力湾项目进入国际视野。
海湾大桥
既便利又彰显实力
惠州市首座跨海大桥连通广惠、深汕、沿海三大高速形成立体交通网络,同时缩短来往巽寮湾度假区的距离,从项目出发30分钟车程内即可享受整个巽寮旅游度假区、亚婆角度假区、双月湾度假区的生活、度假与商务配套。
直通香港
引领一小时生活圈
广深港高铁是一条链接广东省的广州、东莞以及香港的高速铁路。广深港高铁通车后,香港到广东省内各地的时间大大缩短,从惠州富力湾到达香港可缩短至约1.5小时到2小时。
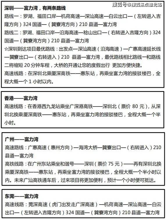
具体通达线路
上下滑动查看更多线路
政策利好
粤港澳大湾区
粤港澳大湾区是指由广州、深圳、惠州等9市和香港、澳门2个特别行政区形成的城市群,是国家建设“世界级城市群”以及参与全球竞争的重要空间载体。
惠州处于深惠莞板块的几何轴心,其定位瞄准“绿色化现代山水城市”,以独有的优势成为大湾区生态担当,承接大湾区利好时机带动生态旅游发展。其中稔山范和港区域旅游开发快速有序推进,富力湾地处稔山滨海新城重要旅游承接片区,凭借政策东风和区域利好,备受市场热捧。
深汕合作区
毗邻深汕新区——离深汕新区仅20公里,两地来往约30分钟;
经济辐射地——稔山镇位于深汕合作区经济辐射地,必将中转承接更多的资源提供工作,项目周边的而经济也会因此而得到飞速的发展。
承接人口溢出——深汕新区住宅用地严重不足,惠州富力湾位于深汕新区与惠东高铁站的几何中心,必将承担承接其人口溢出的责任。
占据咽喉要地——项目位于深汕精英往返必经要道揽尽深惠汕三地带来的红利。
产业转移——未来产业转移将带来大量的精英人口转移,深汕精英的专业也将刺激区域楼市的发展。
稔山滨海新城
政府定位——环大亚湾新区目标为五年经济总量翻番、七年再造一个新惠州、十年成长为新兴增长极、二十年建成现代化绿色生态湾区。“一岛两带五大片区”的规划将本区块定位为旅游居住产业集聚区。
政府推动——首期起步区计划投资200亿元人民币,将把稔平半岛打造成为国内最好、国际有巨大影响力的旅游示范景区和旅游胜地。
区域配套——片区内市政配套正逐步兑现,致力培育新型产业、发展多种功能、完善基础建设。区域未来发展可谓是下一个南站新城,承接深圳及临深第二居所。
碧桂园科技小镇——政府推动区域发展,联合多方打造更完善配套及产业链支撑,建设宜居宜业的生态新城。
度假休闲配套规划
水云天古村
珠三角收个以休闲养生为主题的岭南文化古村落
由四大板块构成——商业街、文娱中心、文体中心、休闲中心,带您全方位畅享生活。
海上木栈道
滨海最长的一条海上木栈道
斥巨资在水云天古村旁搭建800米长巴厘岛风格海上木栈道,是滨海最长的一条海上木栈道,周边包括海上泳池、划船基地、游艇码头等。
希尔顿逸林酒店
全球知名的酒店运营公司
惠州富力湾拥有湾区最齐全的配套,水上乐园、水云天古村带来源源不断的高端客户。酒店规划总建面4.5万m²,酒店12层共310间客房,含五星标准酒店服务。
水上乐园
湾区最大型水上游乐设施
占地1.2万m²,以水上互动体验为理念,呈现贝壳扇形状,离海20m,设置有冲浪池、大回环滑梯、观景平台等设施。
海洋之星会所
多功能豪华会所
总建面达7000m²,集桌球、健身房、棋牌室、瑜伽馆等配套设施为一体,还设有室内恒温泳池和室外泳池、室外篮球场和网球场,北面设置有婚礼平台。
花间集商业街
异国风情商业街
配备有华润万家超市、农贸市场、滨海特产店、洗衣服务及各色美食等商家,最大限度满足业主生活、娱乐、购物的度假需求。另有农贸市场,带来一手新鲜蔬果。
航空营地
滨海唯一旋翼机、三角机体验基地
零距离靠海,临深滨海唯一旋翼机、三角机体验基地,300米跑道。飞机配备先进设备和专业驾驶员保障飞行安全。
嘟嘟乐园
大型儿童乐园
滨海大型儿童乐园,占地2000m²,设施包括超大波波池。充气城堡、冒险关卡等。
左右滑动查看更多
生活社区打造
教 育
拟规划建设国际双语教育学校,全龄覆盖幼小中高,为孩子教育保驾护航,一流的硬件、强大的师资,是孩子成长无忧的保障。
中小高学教育(规划中):项目共三块九年一贯制教育用地
幼儿园(规划中):两块用地共计规划建设24个班
康体医疗
社区医院——规划位置为上图A,规划占地面积约1.6万m²。医院主要分两部分:一部分是标准化门诊部,占地5000m²,承担日常诊疗功能;一部分为护理型公寓,占地11000m²,主要针对老人客群,社区配置护士24小时待命服务,随叫随到。
养老公寓——根据政府规划要求,规划为五期地块,占地5万m²,配备养老型配套服务。
文化传承
惠州富力湾每年联合范和古村举办妈祖文化节,体验原汁原味民俗文化。另将范和白字剧等渔歌文化引渡至项目戏台表演,与象棋大师吕钦合作建立富力湾吕钦象棋基地。
生态环境
稔山森林公园——位于距离项目约10分钟车程的佘山,树林较多,仍保留原生态面貌,将建设登山道直通佘山山顶,打造全民健身场所和旅游观光区。
红树林湿地公园——位于距离项目约8分钟车程的蟹洲湾,整体景观为内海湾原生的红树林景观,拥有优质湿地生态、植被和水源,以及白鹭群居景象。
海湾湿地——惠州富力湾位处于内湾,坐拥天然海湾湿地,海湾孕育无数生灵,也彰显了富力湾自然优美的生活环境。
别墅立体园林——别墅三重立体园林采用高低不同的地被植物进行点缀,从乔木到灌木到绿植,使各个层次植物种类交相呼应,营造沿线更加具有立体感的完美景观。
惠州富力湾
售楼处电话400-186-1314转6000【售楼中心】
24小时热线◆温馨提示:看房需提前预约
售楼处电话400-186-1314转6000【售楼中心】
〢尊享售楼处🍂销售专业讲解〢
◆在售房源户型价格详询售楼处〢一对一热情服务
声明:本文由入驻焦点开放平台的作者撰写,除焦点官方账号外,观点仅代表作者本人,不代表焦点立场。
